Toggle main menu visibility
回首頁
主選單
榮譽榜
好站連結
午餐資訊
PM2.0偵測值
網站計數器
關於八德
學校沿革
學校位置
學校校歌
學校校徽
學校作息表
學校分機表
行政單位
校長室
教務處
學務處
總務處
輔導室
人事室
會計室
幼兒園
學生專區
服裝儀容規定
學生電子信箱
八德國小圖書網站
好站連結-學習平台
好站連結-電子辭典
lunchbox
全民資安素養自我評量網
家長專區
桃園市八德區八德國民小學學生家長會獎勵辦法
志工隊
家長會
今日午餐
八德親橋
學校作息表
好站連結-宣導網站
校園行動載具使用管理規範
校安事件、偶發事件相關檔案
八德國小即時空氣測站資訊看板
數位學習專區
桃園市教育局HyRead
國語日報MDNeReading
安妮新聞annetimes
:::
登入
登入
帳號
密碼
登入
八德國小全球資訊網
Welcome To Bade Elementary School
search
This
is an example of a
HTML
caption with
a link
.
:::
回模組首頁
學務處
防疫專區
因應疫情相關規範
因應疫情相關規範
clickAll
檔案名稱
日期
大小
人氣
一年級新生入校防疫說明11009.jpg
2021-08-25 09:58:14
225.6 KB
672
八德國小因應嚴重特殊傳染性肺炎防疫具體措施1100825.pdf
2021-08-31 12:36:09
158.9 KB
472
修正「嚴重特殊傳染性肺炎(COVID-19)第二級疫情警戒標準及防疫措施裁罰規定」1100810.pdf
2021-08-25 09:57:20
674.7 KB
313
110學年度高中以下學校及幼兒園開學前準備.pdf
2021-08-25 10:54:49
111.2 KB
389
開學前後,各項防疫措施及注意事項.pdf
2021-08-25 16:00:52
90.4 KB
379
確診個案處理流程.jpg
2021-08-25 11:26:23
131.6 KB
345
COVID-19 確診個案注意事項.pdf
2021-08-25 11:21:49
368.1 KB
365
COVID-19接觸者注意事項.pdf
2021-08-25 11:21:49
377.1 KB
503
我該如何照顧家中的COVID19確診病患.pdf
2021-08-25 11:21:49
185.6 KB
376
110學年度八德國小抗原快篩相關說明1100830V1.pdf
2021-09-01 08:54:55
91.7 KB
489
高級中等以下學校及幼兒園110學年度因應嚴重特殊傳染性肺炎防疫管理指引1101018修正.pdf
2021-10-26 10:59:20
790.5 KB
409
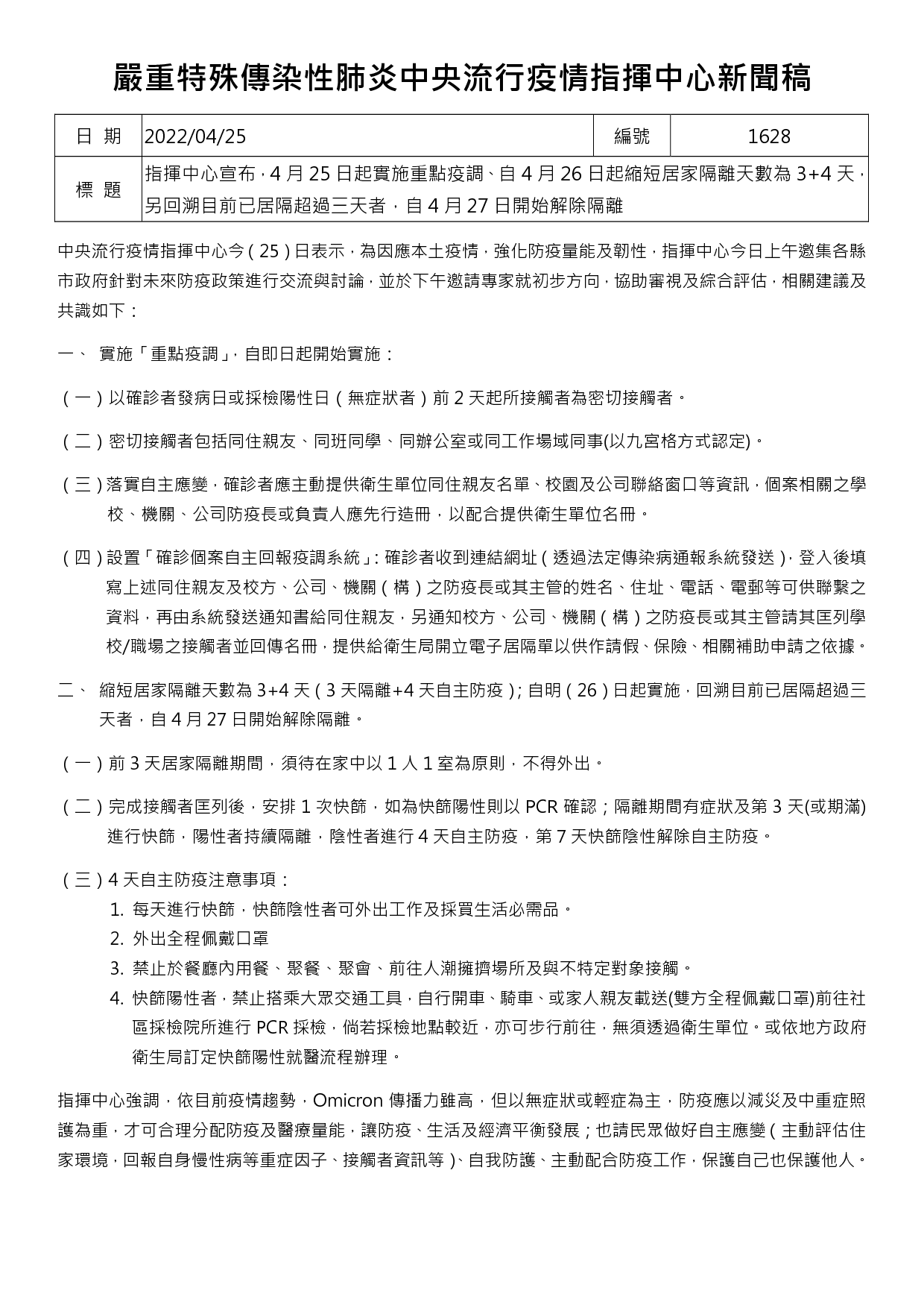
0425 22縣市會議討論重點及專家會議決議(指揮中心1628)1.png
2022-04-27 13:26:47
208.8 KB
378
學校出現COVID-19確診個案處理流程
2022-04-27 13:26:25
377.1 KB
250
具感染風險民眾追蹤管理機制.jpg
2022-04-27 13:26:47
183.6 KB
224
放寬就醫方式.jpg
2022-04-27 13:26:47
124 KB
450
教師確診示意圖(0426版).jpg
2022-04-27 13:26:47
111.6 KB
213
學生確診示意圖(0426版)).jpg
2022-04-27 13:26:47
104 KB
247
居隔3+4.jpg
2022-04-27 13:26:47
88.5 KB
208
八德國小防疫訊息 0427.png
2022-04-27 13:26:47
231.8 KB
340
停課示意圖(學生版)0609.jpg
2022-06-22 08:27:52
578.8 KB
169
停課示意圖(老師版)0609.jpg
2022-06-22 08:27:52
367.6 KB
189
:::
八德國小主題網站
八德BBC臉書粉專
生生喝鮮乳 桃園鈣健康
115學年度新生入學專區
114學年校園班級位置圖
115學年度課後班報名
八德兒童電子書
八德國小校歌
八德國小防疫專區
八德國小圖書網站
114學年度下學期社團報名
114學年度課程計畫
114學年度公開觀課
114學年度教科書版本
交通安全評鑑專區
永續校園評鑑專區
健康促進學校專區
學校行事曆
台灣即時空氣質量指數(AQI)
Tainan
的即時空氣品質
2026年05月06日 18時01分
47
優
空氣質量令人滿意,基本無空氣污染
各類人群可正常活動
即時空氣品質及天氣
即時空氣品質
桃園市
27.3
°c
2026年5月6日 18時00分
38
良好
????空氣質量令人滿意,基本無空氣污染
????各類人群可正常活動
PM2.5 微型感測器
:::
會員登入
帳號
密碼
記住我
登入
Google網站翻譯工具列
search